中足联:中超国内球员薪酬上限500万元税前,外援薪酬封顶300万欧元税前
- 发布于:2025-12-04 15:20:26
- 来源:NBA直播吧
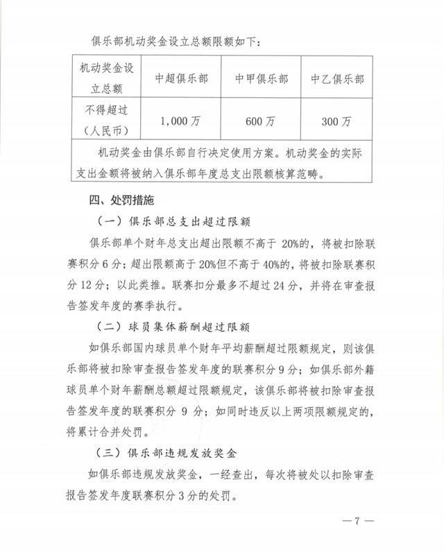
据足球报报道,12月3日下午,中足联发布《中国足球职业联赛俱乐部财务约定指标》,对职业俱乐部一线队球员薪资做出了详细规定:
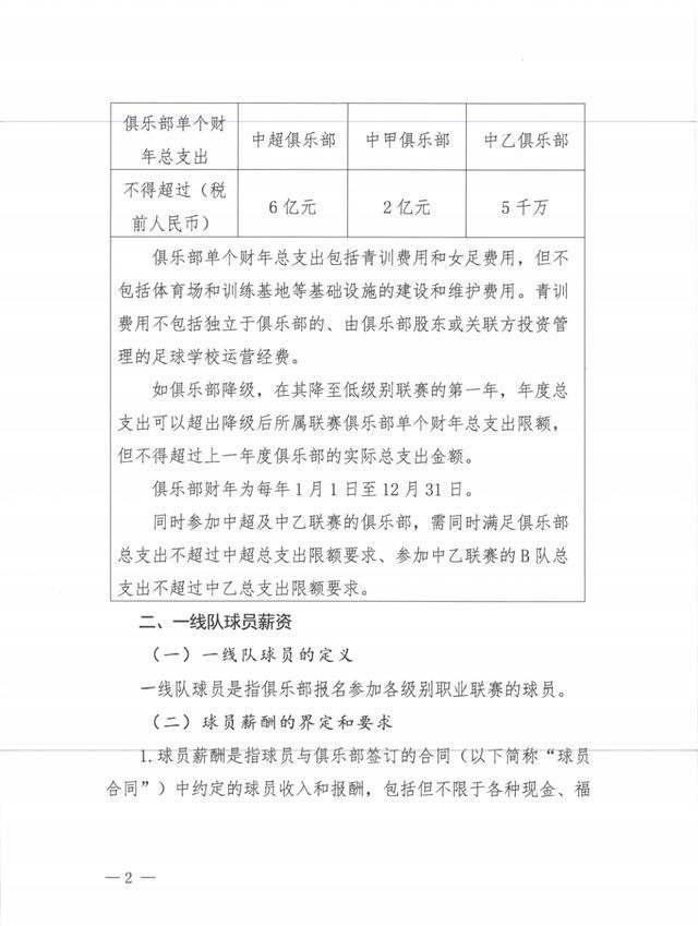
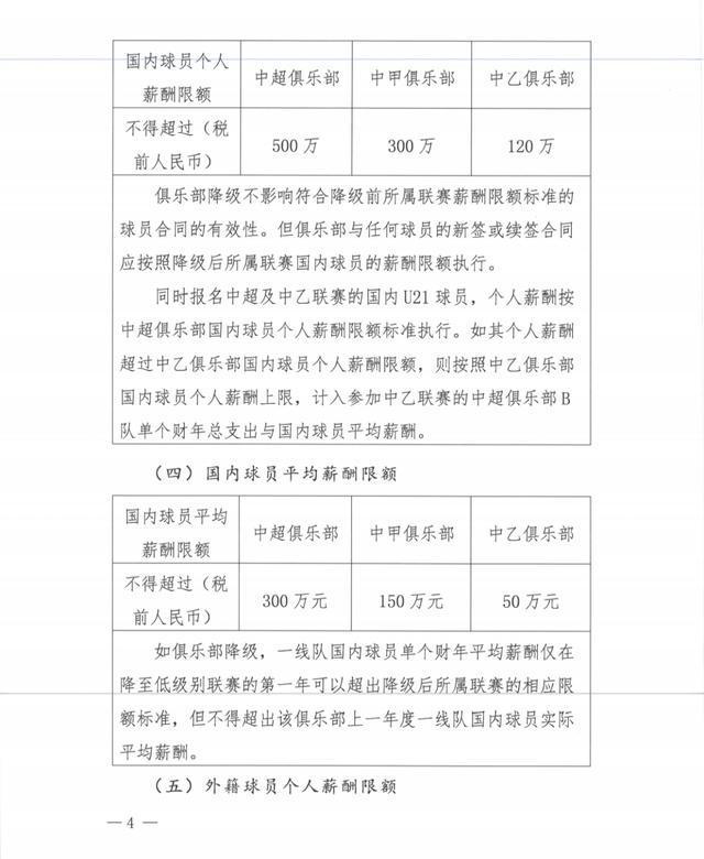
中超俱乐部国内球员个人薪酬不得超过500万元(税前),中甲国内球员个人薪酬不得超过300万元(税前),中乙国内球员个人薪酬不得超过120万。
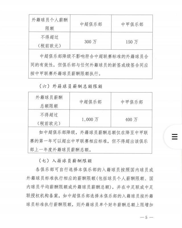
中超俱乐部外援个人薪酬不得超过300万欧元(税前),中甲俱乐部外援个人薪酬不得超过150万欧元(税前)。
中超俱乐部外援薪酬总额不得超过1000万欧元(税前),中甲俱乐部外援薪酬总额不得超过400万欧元(税前)。中超俱乐部国内球员平均薪酬限额不得超过500万元(税前),中甲国内球员平均薪酬限额不得超过300万元(税前),中乙国内球员平均薪酬限额不得超过50万元(税前)。
至于入籍球员,各俱乐部可自行选择本俱乐部的入籍球员按照国内球员或外籍球员标准执行相应的薪酬限额(包括球员个人薪酬限额、国内球员平均薪酬限额或外籍球员薪酬总额),并在中足联或中足联授权机构备案,如中超俱乐部选择本俱乐部的入籍球员按外籍球员标准执行薪酬限额,则外籍球员单个财年薪酬总额上限增加200万欧元,同时除入籍球员外的外籍球员薪酬总额不得超过(税前欧元)1.000万:中甲俱乐部选择本俱乐部的入籍球员按外籍球员标准执行薪酬限额,则外籍球员单个财年薪酬总额上限增加80万欧元,同时除入籍球员外的外籍球员薪酬总额不得超过(税前欧元)400万。








来源 九派新闻 北京日报 足球报 D21
相关资讯
- 中超 | 五冠加身!国安30击败河南夺得队史第5座足协杯冠军
- 中超 | 中超亚冠3席位确定:河南无缘!海港直通精英赛+国安获附加赛资格
- 中超 | 中超刚一结束,成都蓉城就同时迎来3个大喜讯,明年争冠有戏了
- 中超 | 中超刚刚落幕,武汉三镇就迎来一个致命坏消息,明年保级彻底悬了
- 中超 | 大连英博六战全胜提前登顶U21联赛,将与大连涵瑀队争夺中乙升级名额
- 中超 | 重庆铜梁龙新帅杀出一匹黑马,网传刘建业将接手,引发热议
- 中超 | 喜讯!中超12月份迎来首位欧洲大牌新帅亮相,曾多次来中国执教
- 中超 | 上海足球一家亲!大家双护帮忙狙击对手!申花还是德比输给海港
- 中超 | 海港4连冠稳了,穆斯卡特确认留队合同还有一年,正讨论冬窗补强
- 中超 | 中足联:中超国内球员薪酬上限500万元税前,外援薪酬封顶300万欧元税前
最新资讯
- 英超 | 埃基蒂克3分钟双响,成本赛季首位单场进球2+的利物浦球员
- 英超 | 世界杯L组赛程:首战英格兰vs克罗地亚6月18日6时打响
- 英超 | 弗兰克:我喜欢球队整体的表现,希望把主场变成我们的堡垒
- 亚冠 | 拉米罗豪赌成功!放弃亚冠只为足协杯,外籍救火主帅夺冠首人
- 中超 | 五冠加身!国安30击败河南夺得队史第5座足协杯冠军
- 中超 | 中超亚冠3席位确定:河南无缘!海港直通精英赛+国安获附加赛资格
- 欧冠 | 图片报:多特内部认为小贝林踢得过于保守,不过仍然信任他
- 英超 | 阿尔特塔:下半场一度以为能赢,特罗萨德是因体能不支被换下
- 英超 | 卡什:赢球的感觉非常棒,上半场麦金内收我前插是设计好的
- 英超 | 2.27球,阿森纳本赛季英超第二次遭遇对手预期进球数高于1球
